All Categories

Methanol Industry(C1)

Methylamines Plant

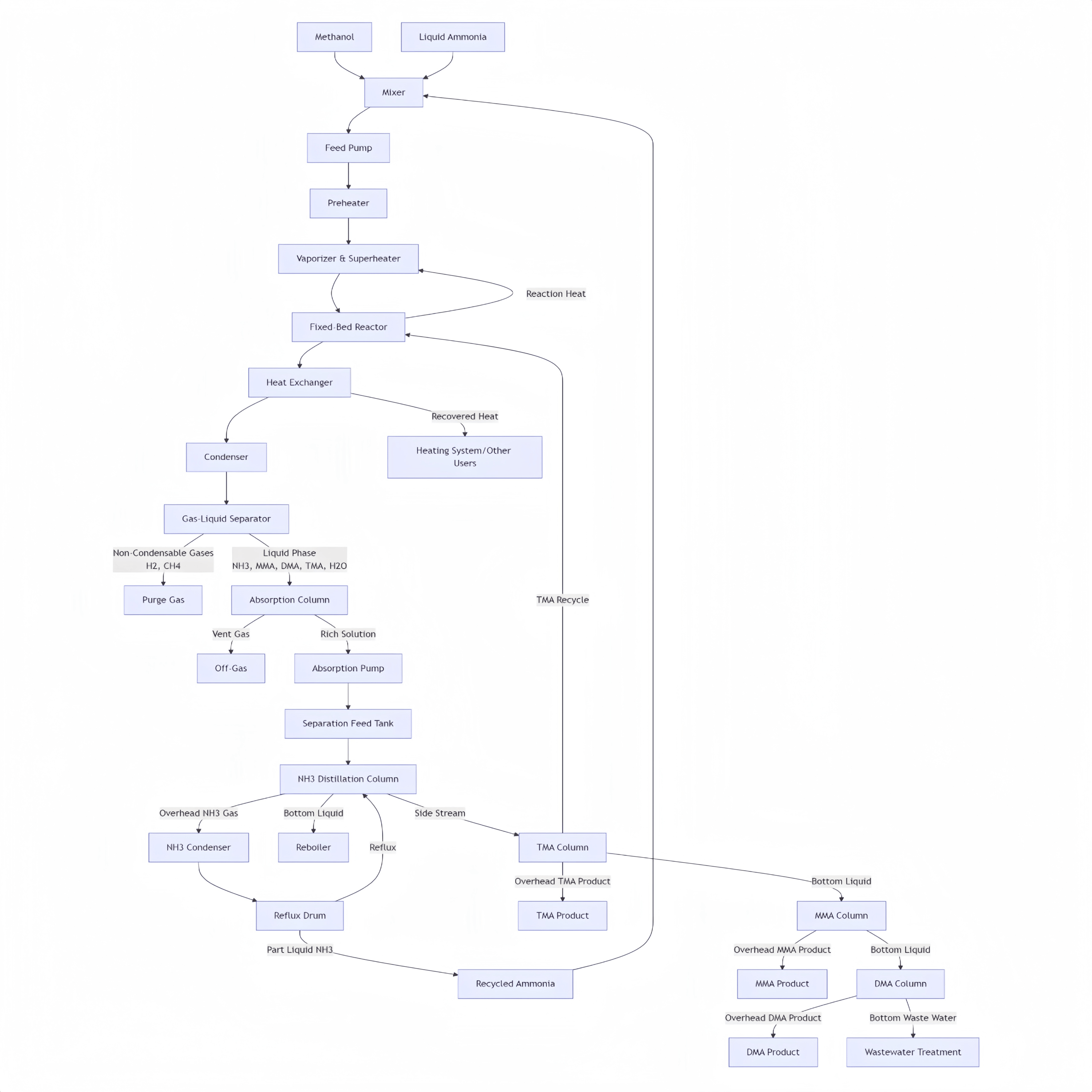
The process primarily consists of four sections: Feed Evaporation & Preheating, Catalytic Reaction, Product Condensation & Absorption, and Product Separation & Distillation.

Introduction

The process primarily consists of four sections: Feed Evaporation & Preheating, Catalytic Reaction, Product Condensation & Absorption, and Product Separation & Distillation.

1.Feed Evaporation & Superheating:

Methanol and liquid ammonia, mixed in a specific ratio, are preheated, completely vaporized in an evaporator, and further superheated to the required reaction temperature.

2.Catalytic Reaction:

The superheated feed gas enters a fixed-bed reactor filled with a catalyst, typically macroporous strong acid cation exchange resin or alumina-silica-based catalyst. Under controlled temperature (350–450°C) and pressure (2.0–5.0 MPa), methanol and ammonia undergo consecutive vapor-phase catalytic amination and alkylation reactions to produce a mixture of monoethylamine (MMA), dimethylamine (DMA), and trimethylamine (TMA). These reactions are reversible and exothermic.

3.Product Condensation & Absorption:

The hot effluent gas from the reactor is cooled through heat exchangers and then enters the condensation and absorption system. Unreacted ammonia, water, and the methylamine mixture are condensed and absorbed. Non-condensable gases (e.g., hydrogen, methane) are purged from the system as off-gas.

4.Product Separation & Distillation:

The condensed mixture is fed into a series of distillation columns for separation. First, an ammonia column recovers unreacted ammonia, which is recycled back to the reaction system. Subsequently, the mixture passes through a sequence of distillation columns where mono-, di-, and trimethylamine are separated sequentially based on their different boiling points. Since DMA has the highest market demand but TMA is the thermodynamically favored product, a portion of the separated TMA is often recycled back to the reactor to suppress its formation and enhance the yield of the more valuable DMA.

一. Technical features

1.Advantageous Raw Materials: The primary feedstocks, methanol and ammonia, are readily available and inexpensive.

2.Production Scale and Continuity: The process is a continuous vapor-phase operation, which is easy to automate and suitable for large-scale industrial production.

 3.Engineering and Operational Feasibility: The reaction conditions (temperature and pressure) are relatively moderate, placing no special demands on equipment materials. These process conditions are easily achieved and maintained.

4.Catalyst Selectivity: The use of macroporous strong acid ion-exchange resins or modified zeolite catalysts offers high activity and selectivity, contributing to a longer catalyst lifespan.

5.Energy Integration: The process effectively utilizes reaction heat and inter-stream heat exchange (e.g., using hot reactor effluent to preheat the feed), significantly reducing energy consumption.

6.Product Slate Flexibility: The key technique of recycling part of the trimethylamine back to the reactor allows for flexible adjustment of the mono-, di-, and trimethylamine product ratio, enabling a highly responsive adaptation to market demands.

7.Technology Maturity and Prevalence: This technology offers comprehensive advantages and is the most widely adopted, mature, and dominant industrial method for methylamine production today.

. product specification

1.Monomethylamine (MMA)

Tab. 2-1 monomethylamine (MMA) product quality specification (HG/T 2972-2017)

Item

specification

Anhydrous monomethylamine

Aqueous monomethylamine solution (40 wt%)

High-purity grade

Industrial grade

Technical grade

High-purity grade

Industrial grade

Technical grade

Appearance

-

Colorless and transparent liquid, free of mechanical impurity by eyes.

Ammonia,w/%,      ≤

0.05

0.10

0.20

0.02

0.05

0.10

Monomethylamine,w/% , ≥

99.5

99.0

98.5

40.0

40.0

40.0

Dimethylamine,w/% , ≤

0.10

0.15

0.20

0.04

0.06

0.10

Trimethylamine,w/% , ≤

0.05

0.10

0.20

0.02

0.05

0.10

Water,w/% ,     ≤

0.20

0.30

0.40

-

-

-

 2.Dimethylamine (DMA)

Tab. 2-2 dimethylamine (DMA) product quality specification (HG/T 2973-2017)

Item

Specification

Anhydrous dimethylamine

Aqueous dimethylamine solution (40 wt%)

High-purity grade

Industrial grade

Technical grade

High-purity grade

Industrial grade

Technical grade

Appearance

-

Colorless and transparent liquid, free of mechanical impurity by eyes.

ammonia ,w/% ,     ≤

0.02

0.05

0.10

0.01

0.02

0.05

monomethylamine ,w/% , ≤

0.10

0.15

0.20

0.05

0.08

0.10

dimethylamine ,w/% , ≥

99.5

99.0

98.5

40.0

40.0

40.0

trimethylamine,w/% , ≤

0.05

0.10

0.20

0.02

0.05

0.10

methanol,w/%  ,  ≤

To be specified by the owner and the vender

To be specified by the owner and the vender

water ,w/%  ,    ≤

0.20

0.30

0.40

-

-

-

Note: the product is guaranteed to meet the high-purity grade specification.

3.Trimethylamine (TMA)

Tab. 2-3 trimethylamine (TMA) product quality specification (GT/T 24770-2009)

Grade High-purity grade Industrial grade Technical grade
Appearance colorless and transparent liquid
Monomethylamine ,%  ≤ 0.02 0.1 0.2
Dimethylamine ,%  ≤ 0.05 0.15 0.25
trimethylamine,%  ≥ 99.5 99 98
Ammonia ,%     ≤ 0.01 0.03 0.1
Water ,%     ≤ 0.5 1 1.5
N,N-Diethylmethylamine (as per diethylamine),% To be specified by the owner and the vender

Note: the product is guaranteed to meet the high-purity grade specification.

More Solutions

  • Formaldehyde (Silver Method) Plant

    Formaldehyde (Silver Method) Plant

  • POP (Polyether Polyol) Plant

    POP (Polyether Polyol) Plant

  • PPC (Polypropylene Carbonate) Plant

    PPC (Polypropylene Carbonate) Plant

  • Polysulfone Plant

    Polysulfone Plant

Get a Free Quote

Our representative will contact you soon.
Email
Mobile/Whatsapp
Name
Company Name
Message
0/1000